Intelligent Tutoring Systems (ITS) are increasingly popular among education tools and technologies. They provide a new way for students to learn theoretical and practical aspects of a discipline. Though, the quality of an ITS is often only assessed by the amount of student it can reach and the time needed to complete the course compared to a classic course. Emotions felt by the student while using ITS are not often taken in account to assess the ITS quality. We want to provide a way to measure emotional response, especially frustration, so as to assess ITS efficiency and enjoyability. The purpose of this study is to determine what changes occur when a participant experiences frustration when completing a learning task. We measured individual behaviour and neurophysiological markers correlated with frustration level. Contrary to previous studies which have used questionnaires to assess frustration, we propose a new protocol where we induce frustration during a learning task. Participants were asked to achieve a 3D orientation task in a low or highly frustrative environment. We then compared the neurophysiological response between the two conditions to find the correlate of frustration.
Les Systèmes Tutoriels Intelligents (STI) sont des programmes informatiques ayant pour but d'accompagner les étudiants dans leurs acquisitions de concepts et savoir-faire. Pour parvenir à cela, ces systèmes sont découpés en quatre modules :
Possède les connaissances. Logiciel capable de répondre à des questions, en effectuant un raisonnement à partir de faits et de règles connues.
Modèle du professeur, qui choisit quel domaine travailler, sous quel forme, à quel niveau de difficulté.
Dispositif de dialogue homme-machine. Les interfaces graphiques assurent le dialogue entre les utilisateurs et une application.
Construit une représentation de l'utilisateur du logiciel. Cela comprend en général l'état des connaissances actuelles de l'étudiant, mais cela peut intégrer aussi son état émotionnel.
L'efficacité des STI est souvent mesurée en temps d'apprentissage pour l'étudiant. Ainsi, l'efficacité du STI Roman Tutor est démontrée par le fait qu'il soit capable de réduire de 2 ans à 18 mois le temps d'apprentissage nécessaire pour maîtriser le réparation de la station spatial, et qu'il permet d'accompagner un étudiant sans monopoliser un enseignant constamment.
Cependant, bien que cette notion de temps d'apprentissage soit très importante, nous estimons qu'il est nécessaire de posséder plusieurs critères afin de mesurer la qualité d'un STI. Il est nécessaire de prendre en compte l'état émotionnel de l'apprenant, et notamment la frustration liée à l'apprentissage lors de l'utilisation du logiciel. Il y a plusieurs raisons à cela.
Tout d'abord, nous estimons qu'il est important de prendre en compte le ressenti de l'utilisateur du logiciel. En effet, celui-ci peut être confronté à cette interface pendant plusieurs mois. Prendre en compte l'humain nous semble une évidence. Le ressenti de l'utilisateur doit être un critère à prendre en compte lors de la comparaison entre deux STI.
De plus, nous pensons que pouvoir mesurer les émotions ressenties par l'apprenant au cours de l'utilisation du STI permettrait d'identifier les parties du tutoriel frustrantes, mal adaptées. Grâce à ces parties identifiées, les concepteurs de STI pourront savoir sur quels points se concentrer pour adapter leur tutoriel. Il est même envisageable de pouvoir adapter le tutoriel en fonction de l'étudiant et de son état émotionnel actuel. Par exemple en lui présentant des exercices plus simples lorsque la frustration qu'il ressent devient trop importante.
Mesurer l'état émotionnel d'un étudiant a déjà fait l'objet de plusieurs études. Un sous-groupe d'émotions, appelé émotions académiques, a été délimité plus ou moins distinctement par plusieurs auteurs. Les émotions académiques comprennent l'ensemble des émotions répondant au processus d'apprentissage. On y retrouve, mais pas uniquement, la confiance, l'engouement, la frustration, l'intérêt[1], l'espoir, la colère, l'ennui[11].
Les différents protocoles étudiés nous semblaient insatisfaisant pour plusieurs raisons. Comme nous l'avons dit, la définition de la frustration n'était pas clairement posée, laissant place à une interprétation possible.
Les questionnaires étaient souvent placés pendant l'expérience pour une meilleurs spatialisation de l'émotion (Permettre aux algorithmes de savoir quand celle-ci a lieu)
Seulement le fait d'interrompre la tâche aura tendance à biaiser celle-ci.
De plus, un point très important, le participant connaissait explicitement que la frustration était mesurée, on pense que c'est ici que tient le principal biais des protocoles étudiés.
Pourquoi la frustration ?
La prise en compte de la frustration nous semblait intéressante pour trouver un marqueur révélateur de la qualité d'un STI et ainsi pouvoir l'améliorer.
Pourquoi l'induire ?
L'induction nous semblait plus pertinente qu'un questionnaire. En effet, dans un questionnaire l'apprenant n'est pas objectif ce qui constitue un biais (le sujet est-il réellement frustré ?) à contrario d'une induction où on peut mesurer des signes neurophysiologiques
Pourquoi ce protocole ?
Il fallait dans un premier temps trouver une tâche d'apprentissage qui ne soit pas commune. La souris 3D nous a permis de répondre à ce problème. Nous même avons eu des difficultés lors des premières utilisations.
Bien qu'à priori la frustration soit une émotion commune à tous, trouver des mots pour la définir n'est une tâche aisée. Nous avons en premier lieu posé une définition de ce qu'est la frustration. Pour qu'un sujet se sente frustré, nous sommes partis du principe qu'il doit espérer un résultat qu'il considère comme atteignable et que par des conditions qu'il ne maitrise pas se retrouve en situation d'échec.
Nous avons donc fait en sorte que le sujet qui ne sache rien de l'objectif de l'expérience. Le sujet doit croire que ses différents échecs sont uniquement la cause de ses erreurs.
L'objectif du protocole :
Dans ce TER, nous allons tout d'abord présenter les interfaces cerveau-machine ainsi que les systèmes tutoriels intelligents en détail. Ensuite, nous allons étudier différentes définitions de la frustration et proposer une définition de la frustration qui servira de cadre théorique à notre protocole. Nous présenterons alors la construction de notre protocole et de la manière avec laquelle nous essayons de l'intégrer autour de notre définition. Nous présenterons alors des prémisses de résultats que nous obtenons suite aux passations de l'expérience que nous avons faite. Enfin nous aborderons les limites de notre protocole et les solutions que nous pouvons trouver pour les corriger.
On parle d'interfaces Cerveau-Machine ou BCI pour des systèmes informatiques qui agissent en fonction de l'activité du cerveau de son utilisateur. En effet, le cerveau peut manifester différents comportements que l'on peut mesurer. Que ce soit électrique, chimique ou encore l'irrigation sanguine, le cerveau est en constante activité et le but d'un BCI est d'interpréter cette activité pour agir sur un système.
Un exemple à la fois très simple et extrêmement complexe est celui de l'In-Lock syndrome. Une personne atteinte de ce syndrome, souvent dû à un accident, ne peut plus du tout bouger, il est comme bloqué dans son propre corps (d'où le nom d'IN-LOCK) Seulement, cette personne manifeste encore une activité cérébrale, ainsi il peut encore penser et produire de l'activité cérébrale mesurable. L'objectif d'une BCI serait de lui rendre un corps artificiel qu'il soit capable de mouvoir comme il aurait bougé son propre corps. Ainsi, si il souhaite lever son bras, il lui suffirait d'y penser, la machine serait en mesure d'interpréter cette pensée et mettre en mouvement le bras mécanique.
Dans le domaine médicale, les BCI sont de vraies chances pour les personnes ayant subi des amputations ou souffrant de troubles moteurs. On peut également penser à toutes les applications dans le domaine de l'art, comme le cerveaurium, qui est un bon exemple de ce que l'on sait faire aujourd'hui en BCI. Sous un dôme gonflable, un petit groupe de personne s'allonge sur le dos. Au plafond sont projetées des fractales. Une personne, munie d'un E-motiv (un casque EEG plus facile à mettre en place), agit sur le mouvement des fractales grâce à ses ondes cérébrales. Ainsi il est capable de zoomer et de dé-zoomer, uniquement à l'aide de la pensée, produisant une expérience très ludique et agréable.
Les BCI trouvent également des applications dans le jeu vidéo, ou l'industrie par exemple, on ne détaillera pas plus les applications dans ces domaines.
Pour résumer, les BCI peuvent être vus comme un moyen de mettre en mouvement, d'animer, de créer, avec la pensée.
Dans un premier temps, les problèmes sont matériels, en effet, il est compliqué de mesurer l'activité cérébrale de façon précise sans être trop invasif. Un IRM n'est vraiment "portable". Il en va de même pour les électrodes placés dans le cerveau, cela nécessite d'ouvrir la boite crânienne, et ces pratiques sont très compliqués à mettre en place chez l'humain. Les méthodes moins invasives comme l'EEG (qui nécessite tout de même une mise en place assez importante) sont moins précises sur certains points, comme la résolution spatiale, ces méthodes plus souples sont aussi plus sujets au "bruit"
Les problèmes posés dans un deuxième temps tiennent plus de la complexité du cerveau lui-même. En effet le cerveau est en constante activité, si l'on observe celui-ci dans un cadre naturel, cela ressemble à un immense amas de bruit. Extraire du sens de ce bruit ambiant est une tâche extrêmement complexe. Le problème tient au fait qu'il est extrêmement difficile d'isoler les activités du cerveau dans un cadre naturel. Les pensées se chevauchent, changent très vite, on passe d'une idée à l'autre etc ..
Expérimentalement, cela est possible, car l'environnement est contrôlé, on sait ce que l'on doit observer et on peut empêcher au maximum le "bruit". Mais dans un environnement naturel, cela se complique énormément, une personne est exposée à plusieurs type de stimuli, disposée à réagir à beaucoup de situations, cela pose donc problème quand il s'agit de savoir ce à quoi pense la personne et quelle action elle veut effectuer.
Le programme qui analyse l'activité cérébrale de la personne est susceptible de se tromper beaucoup plus souvent du au bruit constant du cerveau. Et cela n'est pas sans poser beaucoup de problèmes. Si notre patient in-lock se déplace dans la rue avec son corps artificiel, que tout à coup, il se met à penser à autre chose et que son corps l'emmène sur la route parce que ses pensées ont divergées, cela ne sera pas sans conséquences.
Les BCI ont donc peu le droit à l'erreur dans ce genre de situations et aujourd'hui, les algorithmes ne sont pas capables d'analyser l'activité cérébrale sans erreur. C'est pourquoi il est nécessaire d'en apprendre plus sur le fonctionnement cérébral, comme par exemple connaître les manifestations des émotions, trouver des marqueurs neurophysiologiques de celles-ci.
Les Systèmes Tutoriels Intelligents sont des programmes informatiques qui accompagnent une personne dans l'apprentissage d'une compétence ou de savoirs. Ce système s'adapte en fonction de l'utilisateur, afin de lui proposer une expérience personnalisée et adaptée à ses besoins. Le but d'un STI est de simuler l'enseignant en tant qu'expert du domaine tout autant qu'en tant qu'expert pédagogue.
Un exemple classique de STI est AutoTutor. Ce STI pose à l'utilisateur des questions sur l'informatique à l'étudiant et lui propose de répondre dans un langage naturel. En fonction des réponses de l'étudiant, le programme essaie de guider l'utilisateur vers la bonne réponse.
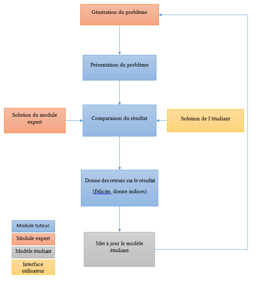
Une STI est composé de 4 modules[10] :
Le module expert, qui “connait” les informations que l'étudiant souhaite apprendre. Le module expert est capable d'inférer des règles, de trouver des erreurs ou incongruences dans les propositions de l'étudiant.
Le module tuteur, qui guide l'étudiant dans son apprentissage, il choisit les questions à présenter, il propose des indices à l'étudiant pour l'aider à répondre.
L'interface utilisateur, à travers laquelle l'étudiant interagit et communique avec le programme.
Le modèle apprenant, qui construit une représentation des connaissances et de l'état de l'étudiant. Ce modèle tente de retranscrire les points maitrisés ou non par l'étudiant, il peut essayer aussi d'intégrer l'état mental de l'étudiant, par exemple, essayer de connaître les émotions qu'il est en train de ressentir.
Ainsi, un système tutoriel intelligent présente des problèmes générés par le module expert et mis en forme par le module tuteur. En fonction des réponses données par l'étudiant. Le module tuteur va guider l'étudiant et mettre à jour le modèle apprenant. Ce modèle va ensuite influer sur le choix des problèmes sélectionnés par le module tuteur.
Les concepteurs de STI souhaitent les démarquer d'un logiciel d'apprentissage classique en proposant une expérience personnalisée à l'étudiant. Pour cela, il est nécessaire que L'apprentissage se fasse au rythme de l'étudiant, que le logiciel lui propose des indices et corrections adaptés à ses difficultés. Il est donc important que le modèle étudiant soit le plus complet possible. Actuellement, les modèles étudiants se résument en général à la part de connaissances acquises par l'étudiant sur le domaine du STI. Cela permet au STI de ne pas insister sur des parties très bien acquises, et de pouvoir travailler les points moins maitrisés. Le STI est en mesure de déterminer quelles parties du cours doivent être travaillées afin que l'étudiant devienne expert du domaine.
Cependant, il est aussi intéressant d'intégrer d'autres informations dans le modèle étudiant en dehors des compétences de l'apprenant. On pourrait par exemple définir ses préférences en matière d'approche pédagogique ou bien essayer d'intégrer, dans la mesure du possible, l'état émotionnel de l'étudiant.
Par exemple, il existe une stratégie tutorielle employée par les STI nommé apprentissage par perturbation, où le module tuteur lève des questions qui mènent l'étudiant à devoir déconstruire des connaissances mal acquises pour trouver la solution. Mais dans certaines situations, on peut imaginer que cette stratégie puisse être néfaste. On peut en effet supposer que cette stratégie puisse engendrer de la frustration pour l'apprenant. Dans le cas d'un état de frustration déjà élevé de la part de l'étudiant, on peut imaginer que l'étudiant finisse par se désengager de l'apprentissage, parce qu'il se sentira incapable de la réussir.
C'est pourquoi il semble nécessaire d'intégrer un aspect émotionnel au modèle étudiant. Être capable de connaître le niveau de frustration de l'apprenant permettrait d'éviter un arrêt complet de la tâche et de moduler l'apprentissage en limitant un maximum les très hauts niveaux de frustration.
Ainsi, Judith Azcarraga and Merlin Teodosia Suarez (2012)[2] ne définissent jamais la frustration dans leur article. Leur objectif, similaire au notre, est de créer un classifieur d'émotions académiques lors de l'utilisation d'un STI à l'aide de données EEG. Pour cela, ils demandent à intervalle régulier aux participants s'ils sont, entre-autres, frustrés à l'aide de curseurs. Ils laissent ainsi la libre interprétation du terme frustration aux participants ainsi qu'aux lecteurs de l'article. Quelques auteurs définissent cependant ce qu'ils appellent frustration.
Lawson (1965) définit la frustration comme l'émotion associée à « l'apparition d'un obstacle qui empêche la satisfaction d'un besoin ».
La frustration est associée à l'apparition d'un obstacle qui empêche la satisfaction d'un besoin
— Lawson (1965)
En lien avec la définition de Lawson, Peter R. Killeen (1994) propose que la frustration apparaisse lorsque la récompense reçue suite à une tâche ne corresponde pas à notre attente espérée. Il prend l'exemple d'une personne qui commande une boisson à un distributeur. Cette personne insère une pièce dans le distributeur, passe sa commande, mais la machine se bloque et la boisson ne tombe pas. La “récompense” attendue n'est pas satisfaite et la personne ressent de la frustration. Dans le cas de l'apprentissage, on peut transposer cet exemple avec la note reçue à un examen. Un étudiant travaille beaucoup pour un devoir, il pense l'avoir réussi, mais lorsqu'il obtient sa note, celle-ci est bien en dessous de ces attentes. L'émotion ressentie par l'étudiant serait qualifiée de frustration par Killeen.
L'idée d'ajouter un obstacle pour créer de la frustration est utilisée par Jocelyn Scheirer, Raul Fernandez, Jonathan Klein, Rosalind W.Picard (2002)[13]. Dans leurs travaux, ces chercheurs induisent la frustration en endommageant l'interface utilisateur de leur programme qu'ils font tester aux participants. Ainsi, ils bloquent dans leur expérience de manière aléatoire la prise en compte de clics de la souris, ralentissent le déplacement du curseur. Ici, le participant identifie clairement que la souris a un défaut et que c'est elle qui le frustre. Ils reprennent ainsi la définition de Lawson en utilisant pour obstacle la souris.
Pour ce TER, nous proposons notre propre définition de la frustration que nous souhaitons étudier. Nous nous sommes fondés sur cette définition pour créer notre expérience et analyser nos résultats. En effet, nous souhaitons étudier un genre de frustration particulière, qui est compatible avec la définition de Lawson, mais plus spécifique. Ainsi, nous souhaitons étudier uniquement la frustration liée à l'apprentissage. De plus, le besoin que le participant cherche à satisfaire doit être intrinsèque. Cette satisfaction est le fait de savoir réaliser la tâche. Il ne doit pas y avoir de récompense externe. Nous considérons que lors de l'apprentissage, la récompense recherchée par le participant est de savoir, de réussir à maîtriser la tâche.
Enfin, l'obstacle rencontré par le participant doit lui sembler provenir de lui-même. Le participant doit avoir le sentiment que l'obstacle auquel il fait face sont ses propres compétences et connaissances, et non un facteur extérieur identifié.
Ainsi, nous appelons dans ce TER frustration l'émotion ressentie lors que l'on ne parvient pas apprendre à réaliser une tâche sans raison particulière autre que ses propres capacités. La récompense tout comme l'obstacle est intrinsèque. Il n'y a pas d'élément extérieur qui vient interagir.
De cette définition, nous en déduisons qu'une personne est frustrée si les progrès qu'elle fait sont moins importants que ceux qu'elle espérait faire et qu'elle ne justifie pas cet échec par des facteurs extérieurs.
Lorsqu'un étudiant doit procéder à une reconstruction de ses connaissances pour progresser, par exemple parce que le paradigme qu'il utilisait n'est plus suffisant, alors la rapidité de son progrès peut être grandement diminuée. Par exemple, lorsqu'un étudiant se confronte aux nombres complexes après avoir étudié les coordonnées dans le plan, celui-ci doit déconstruire ses connaissances afin de les appliquer dans le nouveau paradigme. Ce paradigme n'est pas nécessairement plus complexe. Cependant, la vitesse à laquelle il progresse peut être diminuée du fait de ce changement de paradigme. L'étudiant ne peut pas expliquer son échec par des facteurs extérieurs à ses propres performances. Il ne peut pas dire qu'il ne comprend pas les nombres complexes à cause des nombres complexes. On peut supposer que l'apprentissage des nombres complexes peut être frustrant pour l'étudiant.
On en déduit que la frustration peut être une étape nécessaire et même positive du processus d'apprentissage. Elle n'est pas pour autant une émotion agréable. Un étudiant qui ne parvient pas à sortir de sa frustration peut ne progresser qu'à très faible allure ou même avoir envie d'abandonner son apprentissage.
Notre définition de la frustration exclut donc la frustration telle qu'utilisée dans le protocole d'induction de la frustration par Jocelyn Scheirer et al. (2002) qui utilisait un facteur externe discernable par l'utilisateur pour induire de la frustration. Cependant, notre protocole d'induction de frustration reprendra en partie la stratégie utilisée dans cette expérience. Nous allons altérer le comportement de l'interface homme-machine de notre expérience, cependant, nous l'altérons de manière à ce que cela soit imperceptible pour l'utilisateur.
Notre projet est de créer un classifieur capable d'identifier les périodes pendant lesquelles un étudiant est frustré. Les articles qui ont un objectif similaires que nous avons lu ne nous ont pas convaincus. L'expérience de Judith Azcarraga and Merlin Teodosia Suarez (2012)[2] repose sur les retours des utilisateurs durant l'utilisation d'un STI. Dans cette expérience, une fenêtre apparaît toutes les deux minutes. L'utilisateur évalue son niveau d'intérêt, d'excitation, de frustration et d'assurance à l'aide de glissières. Bien que selon les retours des utilisateurs, l'apparition de cette fenêtre n'était pas dérangeante, nous estimons qu'elle vient tout de même interrompre l'utilisateur dans sa tâche. Les questions étaient très directes, et laissaient place à beaucoup d'interprétations ce qui nous amène à remettre en question les protocoles basé uniquement sur des questionnaires pour l'analyse des émotions. De plus, le niveau de frustration des participants n'était pas une variable contrôlée par les expérimentateurs mais une mesure supplémentaire. Enfin, comme nous l'avons signalé dans la partie précédente, aucune définition de la frustration n'est donnée dans l'article de Azcarraga et al. (2012)[2], on peut donc supposer qu'aucune définition de la frustration n'a été donnée au participant. Il y a une grande part d'interprétation laissée au participant lorsque celui-ci évalue ce qu'il appelle frustration.
Il est fondamental d'induire la frustration afin que le niveau de frustration devienne une variable indépendante dans l'expérience. De plus, induire la frustration permet de labelliser avec une plus grande précision les fenêtres temporelles frustrante et non-frustrante. Plus la précision de ces labels est grande, plus on peut espérer créer un classifieur efficace.
Dans leur protocole, Jocelyn Scheirer et al. (2002)[13] proposent d'induire la frustration en bloquant le fonctionnement de la souris
Nous essayons donc de créer un protocole qui permettent dans un premier temps de récupérer des données sur les marqueurs neuro-physio de la frustration.
Pour cela plusieurs défis ce sont présentés.
De trouver des variables indépendantes efficaces et sujettes à induire la frustration (référence de rotation, temps, sensibilité de la souris, ...)
Eluder et contrôler les variables dépendantes mises en jeu dans l'expérience
Dissocier les processus cognitifs en jeu (dans l'expérience) pour mieux les identifier (dans nos mesures)
Concevoir un environnement 3D contrôlé et interfacé avec les capteurs (OpenVIBE, ...)
Séquencer l'expérience et les tâches
Mesurer à la fois le cognitif et le comportement (EEG / Clics)
Nos premières tentatives pour créer notre protocole sont de se fonder sur des tests comme les matrices de Raven ou bien d'autres tests utilisés en psychologie. Cependant, les tests que nous regardons ne peuvent pas nécessairement s'apprendre et entraîner un progrès, ou bien nous ne trouvons pas d'idées pour induire de la frustration en se fondant sur ces tests.
D'autres solutions que nous explorons sont les programmes d'apprentissage par répétition espacée, comme le logiciel Anki. Ces logiciels proposent de faire apprendre du vocabulaire, des formules mathématiques, de la géographie à l'aide de questions et réponses créées par l'utilisateur.
Le logiciel présente chaque jour une partie des cartes entrées par l'utilisateur avec uniquement la question d'affichée. L'utilisateur se rappelle la réponse et fait afficher la solution par le logiciel. L'utilisateur compare sa réponse à celle affichée et signale au logiciel s'il s'était trompé ou non. Si l'utilisateur se trompe, alors la carte sera présentée de nouveau rapidement, sinon, elle sera présentée de nouveau dans plusieurs jours voire mois en fonction de l'ancienneté de la carte.
Nous pensons que nous pourrions faire apprendre une grande quantité d'information à nos participants, comme les capitales du monde entier, et identifier les cartes que le participant n'arrive pas à retenir malgré une présentation répétée (7 échecs de suite sur une même carte). C'est cartes sont dites cartes pénibles (ou leech). Nous pourrions alors présenter ces cartes non-assimilées par salves et considérer que cette période est frustrante pour l'utilisateur.
En effet, l'utilisateur avait l'habitude d'un taux de réussite relativement élevé et se retrouve soudain avec un fort taux d'échec. L'étudiant n'a connaissance d'aucun facteur qui justifie cet échec.
Nous ne retenons pas ce protocole parce que nous craignons que nous ne pouvons pas obtenir suffisamment de périodes à haut niveau de frustration. En effet, il est rare qu'il y ait plus de 3 ou 4 cartes pénibles par centaine de cartes. De plus, il faut plusieurs jours d'entrainement pour que l'apprentissage soit efficace et que des cartes pénibles apparaissent. Il est difficile d'assimiler plus d'une quarantaine de cartes différentes sur une session d'apprentissage.
Nous optons finalement pour une troisième idée de protocole. Le participant doit réaliser une tâche de repérage visuo-spatiale. Cette idée nous vient après avoir passé une expérience pour Yoan Mollard du laboratoire Flowers. Dans cette expérience, nous devions utiliser une souris 3D afin de nous déplacer autour d'objets flottants dans le vide pour les manipuler. Nous avions remarqué qu'il fallait beaucoup de temps pour réussir à manipuler cette souris. Celle-ci est particulièrement sensible et possède de nombreux degrés de liberté mais semble très simple d'utilisation. Une fois l'outil maîtrisé, il est facile de se déplacer dans un environnement en 3D, mais c'est une tâche complexe pour un néophyte. De plus, le temps nécessaire pour maîtriser la souris était intéressant pour nous. Il faut environ 20 à 30 minutes pour apprendre à se déplacer à peu près correctement, et un peu plus de 3h d'utilisation pour se déplacer avec aisance. Enfin, l'utilisation de cette souris nous avait frustré dans le sens intuitif du terme.
Notre principal problème est de trouver comment induire la frustration. Nous pensons que l'utilisation de la souris 3D est un cadre qui faciliterait l'apparition de cette émotion, mais nous devons définir une condition de faible frustration et une condition de haute frustration afin de pouvoir classifier les changements neurophysiologiques et comportementaux entre les deux états. De plus, les tâches à effectuer entre conditions hautement frustrantes et conditions faiblement frustrantes doivent être similaires. Nous devons minimiser la variation d'autres facteurs, comme la charge de travail par exemple.
Nous devons donc définir une tâche que le participant doit effectuer ainsi qu'un moyen d'induire de la frustration.
La tâche que nous créons est une tâche de repérage visuo-spatial. Le participant contrôle une caméra et se déplace dans un environnement à l'aide de la souris. En bas à droite de l'écran, il voit un point de vue objectif. Le but de participant est de positionner la caméra qu'il contrôle de manière à obtenir le même point de vue que le point de vue objectif. Il dispose d'une minute pour atteindre ce point de vue. On considère la tâche réussite si le participant reste pendant plus de deux secondes avec une position valide. Une fois la tâche réussite ou le temps écoulé, on passe à l'exercice suivant.
Notre première idée pour introduire la frustration a été de verrouiller certains degrés de liberté sur la souris 3D. Nous souhaitions bloquer des mouvements complexes et peu habituels tel que le roulis durant les phases faiblement frustrantes, puis libérer ces axes dans les phases fortement frustrantes. Cette méthode possède plusieurs défauts. Les exercices faiblement frustrants utilisent moins d'axes de libertés que les exercices frustrants. La différence de charge de travail entre les deux types d'exercices peut donc être non-négligeable. Ce serait en fait deux tâches trop différentes pour ne modifier que la frustration ressentie par le participant.
Nous choisissons donc de modifier le comportement de la souris 3D lors des conditions frustrantes, comme Jocelyn Scheirer et al. (2002)[13] dans leurs travaux. Cependant, nous souhaitons que les altérations du comportement de la souris ne soient pas suffisamment perceptibles par l'utilisateur pour qu'il remette en cause son fonctionnement. Nous faisons varier la vitesse de translation et de rotation de la caméra, ainsi que son point de rotation. Les changements que nous amenons sont suffisamment importants pour gêner l'utilisateur qui apprend à se servir de la souris 3D. En effet, les apprentissages qu'il a acquis avec un ancien jeu de règles ne suffit plus à contrôler parfaitement la souris. Les modifications sont cependant suffisamment faibles pour que le participant ne se rende pas explicitement compte que le comportement de la souris est modifié. La souris 3D est très sensible et il n'est pas rare d'activer trois voire quatre axes en la manipulant et donc de combiner, sciemment ou non, des rotations et translations sur plusieurs axes simultanément. Le changement de point de rotation souligne encore plus ce comportement mais il est déjà connu par l'utilisateur avant les changements de règle.
Le participant ne sait pas que le comportement de la souris va évoluer au fil de l'expérience.
Notre expérience est composée de plusieurs sessions comprenant plusieurs exercices. L'ensemble des exercices d'une même session sont soit hautement frustrants (HF) soit faiblement frustrants (low frustration, LF). Sur une session, le jeu de règles sur la souris 3D reste le même.
Une session est frustrante si le jeu de règle est différent du jeu de règles précédent. Dans ce cas-là, le participant ne connaît pas le nouveau jeu de règles et doit déconstruire une partie des connaissances qu'il a acquises, la tâche n'est pas plus difficile en soi.
Une session est non-frustrante si le jeu de règle est le même qu'à la session précédente. Dans ce cas-là, la courbe de progression n'est pas altérée et il n'y a pas frustration.
Afin de différencier l'apparition de frustration de l'augmentation de la charge de travail, nous créons en plus deux autres conditions. Une session peut être à faible charge de travail (low workload, LW) ou à forte charge de travail (high workload, HW). Un exercice est à faible charge de travail a un point de vue objectif proche du point de vue de départ. Il nécessite peu d'exploration et le point de vue de départ propose en général un point de vue d'ensemble de la scène. Un exercice à forte charge de travail nécessite beaucoup de rotation, des déplacements importants et requiert à l'utilisateur d'explorer la scène beaucoup plus pour qu'il puisse en avoir une vision globale. Nous espérons retrouver les mêmes différences dans nos comparaisons entre les marqueurs neurophysiologiques acquis entre session HF, LW et LF, LW et entre session HF, HW et LF, HW.
Nous avons donc quatre conditions différentes. Chaque session représente une condition. De plus, il nous faut une première session que nous ne prenons pas en compte, afin de faire s'habituer le participant à un premier ensemble de règles. Nous décidons de faire 4 × 2 sessions, plus une session de premier apprentissage de règles. Chaque session est composée de cinq exercices. L'ordre des conditions est tiré au hasard en début d'expérience.
Une session peut être :
Faiblement frustrante, à faible charge cognitive (LF, LW)
Faiblement frustrante, à forte charge cognitive (LF, HW)
Fortement frustrante, à faible charge cognitive (HF, LW)
Fortement frustrante, à forte charge cognitive (HF, HW)
Avant chaque session, nous invitons le participant à se détendre en écoutant une minute de musique. Nous réduisons ainsi les influences intersessions et nous évitons que le participant se rende compte des changements de règles s'ils ont lieu.
Chaque exercice dure au maximum 60 secondes. Ils sont tous solubles en moins de 15 secondes. Chaque session est composée de 5 exercices et nous possédons 9 sessions. De plus, entre chaque session, nous diffusons 60 secondes de musique. Dans le pire des cas, notre expérience peut durer jusqu'à 55 minutes. C'est une expérience très longue, d'autant plus que nous installons un casque électroencéphalogramme, un électrocardiogramme ainsi qu'un capteur de réponse électrodermale sur le participant.
À la fin de l'expérience, nous faisons passer au participants un questionnaires contenant plusieurs questions extraites de l'AEQ de Pekrun[11] pour estimer le ressenti du participant sur sa performance. Nous posons aussi plusieurs questions sur les causes des échecs ressenties par le participant. Nous voulons nous assurer que celui-ci considère que ces échecs ne sont pas dus à des facteurs externes, et donc qu'il a bien ressenti de la frustration telle que nous l'avons définie.
Voici quelques exemples des phrases auxquelles le participants répondait "D'accord" ou "Pas d'accord" sur une échelle de 1 à 5:
Je suis fier de ma performance
J'ai eu le sentiments de réussir les exercices
Lorsque je n'ai pas réussi l'exercice, je pense que c'était à cause de la souris 3D
Lorsque je n'ai pas réussi l'exercice, je pense que c'était par ma faute
J'ai eu envie d'abandonner au cours de l'expérience
J'ai eu le sentiment que j'avais beau essayé autant que je le veuille, je n'arriverais pas à réaliser la tâche
Pour calibrer notre expérience, nous faisons passer quelques pré-tests sans mesures EEG, ECG ou RED. Ces pré-tests nous permettent de nous rendre compte que certains exercices sont beaucoup trop difficile, que l'enregistrement de certaines données comportementales ne fonctionnent pas ou bien que le temps imparti pour réaliser un exercice (initialement de 30 secondes) est trop court. Suite à ces pré-tests, nous corrigeons ces différents problèmes pour les vrais tests.
Nous construisons donc notre propre protocole d'induction de la frustration. Ce protocole induit de la frustration à l'aide de variation du comportement de la souris 3D que nous utilisons. Nous différencions charge de travail et frustration en créant quatre conditions différentes.
Ce protocole est particulièrement long, mais il nous permet de pouvoir labelliser des périodes hautement frustrantes et faiblement frustrantes.
Nous devons implémenter ce protocole, pour cela nous le codons avec le logiciel Unity 3D. Le développement de ce protocole est détaillé dans la partie suivante.
Récupérer des données sur les marqueurs neurophysiologiques de la frustration.
À défaut, viabiliser ou non notre protocole d'induction de frustration lors d'une tâche d'apprentissage
Trouver des variables indépendantes efficaces et sujettes à induire la frustration (référence de rotation, temps, sensibilité de la souris, ...)
Eluder et contrôler les variables dépendantes mises en jeu dans l'expérience
Dissocier les processus cognitifs en jeu dans l'expérience pour mieux les identifier dans nos mesures
Concevoir un environnement 3D contrôlé et interfacé avec les capteurs
Séquencer l'expérience et les tâches
Mesurer à la fois les marqueurs neurophysiologiques et le comportement
Trouver des variables indépendantes efficaces et sujettes à induire la frustration (référence de rotation, temps, sensibilité de la souris, ...)
Eluder et contrôler les variables dépendantes mises en jeu dans l'expérience
Dissocier les processus cognitifs en jeu dans l'expérience pour mieux les identifier dans nos mesures
Concevoir un environnement 3D contrôlé et interfacé avec les capteurs
Séquencer l'expérience et les tâches
Mesurer à la fois les marqueurs neurophysiologiques et le comportement
Émotion ressentie lorsque l'on se retrouve incapable de réaliser une tâche que l'on pensait maitriser. On pense être responsable de cet échec.
Induire la frustration chez une personne en phase d'apprentissage.
Mesurer pendant toute la durée de l'expérience plusieurs marqueurs neurophysiologiques
Nous devons être en mesure de déterminer quand est-ce que l'on induit la frustration et quand est-ce que l'on est dans une situation faiblement frustrante. Nous devons étiqueter les différentes phases pour que la classification de celles-ci soit possible
Nous souhaitons limiter le bruit dû à des actions cognitives comme la charge cognitive, etc
Électroencéphalogramme (EEG)
Battement cardiaque (semble un bon indicateur d'après des recherches antérieures) avec le ECG
Réponse électrodermale
Nombre de retour au point de départ (reset)
Nombre de vérification manuelle
On place le participant devant un ordinateur, muni d'une souris 3D. À l'écran, un environnement 3D est affiché dans lequel le participant peut se déplacer à l'aide de la souris. L'environnement est constitué de différents objets flottants dans le vide. L'objectif du participant est de retrouvé le point de vue présenté en objectif.
L'individu se déplace dans un environnement 3D à l'aide d'une souris 3D à six degrés de liberté : Il peut effectuer des translations horizontales (X), verticales (Y), en profondeur (Z), ainsi que des rotations : le roulis (Rx), le tangage (Ry) et le lacet (Rz).
L'objectif du participant est d'obtenir un point de vue similaire à l'objectif présenté en bas à droite en moins de 60 secondes. Il doit pour cela se déplacer dans l'environnement. A tout moment, le participant peut revenir au point de départ instantanément en appuyant sur 'r' (reset) et passer l'objectif en plein écran en appuyant sur 'espace'. Le participants enchaine alors 9 séquences de cet exercice. On suppose qu'il apprend à mieux manipuler la souris 3D au cours des séquences.
De manière aléatoire, les paramètres qui modulent les déplacements du points de vue sont modifiés. Par exemple, le centre de rotation est changé, la vitesse de déplacement du point de vue aussi, etc. Les changements doivent être assez important pour déranger l'utilisateur mais qu'il ne puisse pas se rendre compte que les règles ont été modifiées.
Le participant doit alors avoir plus de mal à réaliser une tâche qu'il pensait commencer à maitriser. On suppose qu'il ressentira une frustration contre lui-même (je m'en sentais capable et ce n'est pas le cas) et non une colère contre le logiciel.
Les séquences sont regroupés en 2x2 catégories :
Le participant répond à un questionnaire permettant de connaitre son ressenti a posteriori sur l'expérience.
Notre expérience est conçue avec le moteur Unity 3D développé par Unity Technology. Il permet de développer rapidement des environnements 3D ou 2D que ce soit pour des jeux, des applications ou encore des protocoles expérimentaux.
Il a l'avantage d'être très accessible, modulaire et nous permettait d'être connecté avec OpenVibe, un logiciel permettant de créer des interfaces cerveaux-machines développé par l'Inria. Il est également compatible avec beaucoup de périphériques et notamment la souris 3D utilisée pour notre expérience.
On peut construire l'environnement de deux façons différentes :
Ainsi nous créons les différentes scènes, toutes composés d'éléments simples comme des cubes de couleurs et des sphères ainsi que deux caméras. La première caméra est un point de vue à la première personne (on voit à travers les yeux du personnage). C'est cette caméra qui est déplacée par la souris 3D. Le sujet peut ainsi se déplacer selon 3 axes de translations, et 3 axes de rotations, cela représente 12 mouvements simples.
Il est nécessaire de gérer les deux points de vues en même temps, sans perturber la tâche principale
C'est au médecin britannique Richard Caton en 1875 qu'on attribue l'invention de l'EEG. L'électroencéphalogramme est un tracé qui mesure l'activité cérébrale du cerveau. A la base, les courbes étaient tracées sur des rouleaux de bandes de papier millimétré (le premier en 1929 par Berger). A l'heure actuelle, le signal est traité par ordinateur. Ce signal sera numérisé (digitalisé) pour être stocké sur ordinateur. Dans notre cas, plus d'1Go a été enregistré.
L'acquisition du signal se fait avec un casque où sont fixées des électrodes : du gel conducteur est injecté dans chaque électrode pour assurer le contact électrique entre l'électrode et la surface du scalp. Au vu de la faiblesse du signal électrique des neurones, il est indispensable d'amplifier le potentiel électrique mesuré. Le signal électrique à la base de l'EEG est la résultante de la sommation des potentiels d'action post-synaptique synchrones issus d'un grand nombre de neurones. La qualité du signal dépendra de la fréquence d’échantillonnage = nombre de mesures par unité de temps (entre 250 et 500 Hz en général). Un EEG permet de visionner l'activité électrique d'un réseau de neurones au cours du temps. Cependant l'EEG ne permet pas la localisation dû au fait du potentiel très faible et très diffusé.
Les lettres F,T,P O se réfèrent respectivement aux lobes Frontal, Temporal, Pariétal et Occipital. il n'existe pas de lobe central. La lettre C est seulement utilisé dans un but d'identification. La lettre z (zéro) est référente aux électrodes placés sur la ligne médiane.
Les nombres pairs se réfèrent aux électrodes situé sur l'hémisphère droit, alors que les nombres impairs se réfèrent à celle de l'hémisphère gauche. De plus, les lettres A, Pg et Fd identifient les régions auriculaires, celle proches du nasopharynx et fronto-polaire respectivement.
Depuis 1957, le système le plus couramment utilisé est le système 10-20 : La ligne de départ de ce système est celle qui réunit le nasion et l'inion en passant par le vertex. Cette ligne est divisée en 6 parties : 10% de la longueur sont portés au-dessus du nasion pour former le plan frontal et 10% au-dessus de l'inion pour le plan occipital; le reste est divisé en 4 parties égales représentant chacune 20% de la longueur totale.
Les électrodes ont été placés en cohésion avec le système MCN (Modified Combinatorial Nomenclature) : ce dernier est basé sur le système 10-20. Il est utilisé lorsque qu'on a plus d'électrodes que dans le système 20-10 comme c'est le cas dans notre expérience. Avec ce système les lettres suivantes apparaissent:
AF – électrodes entre Fp et F
FC – entre F et C,
FT – entre F et T,
CP – entre C et P,
TP – entre T et P,
PO – entre P et O.
De plus, le système MCN renomme quatre points du système 20-10. Les électrodes T3, T4, T5 et T6 en T7, T8, P7 and P8 respectivement.
Des marqueurs permettent de savoir quand le stimulus est présenté. (dans notre expérience, début d'exercice et début musique).
Dans notre expérience, on s'intéresse au rythme d'oscillations.
Fréquences comprises entre 8 et 13 Hz, le rythme alpha correspond à un état de veille diffuse, yeux clos et au repos. Ce rythme possède une amplitude moyennement grande, de 30 à 50 microvolts. Le rythme alpha a pour origine les lobes pariétaux, temporaux et occipitaux.
Il s'agit d'un rythme de hautes fréquences, compris habituellement entre 12 et 30 hertz. Les ondes bêta apparaissent en période d'éveil actif, de concentration ou d'état émotionnel exagéré (anxiété, agitation). Le rythme bêta présente habituellement une amplitude faible allant de 5 à 15 microvolts. L'origine de ces ondes se trouve vraisemblablement dans le lobe frontal et pariétal, on le considère donc régulièrement comme le rythme caractéristique de l'émergence de la conscience. Au delà de 30 hertz, on identifie généralement le rythme gamma et l'état de conscience active.
Les ondes gamma ont une fréquence particulièrement élevée, de l'ordre de 30 jusqu'à 120 hertz, bien que les oscillations se maintiennent généralement en dessous de 40 à 45 Hz. La controverse est encore vive quant à savoir s'il s'agit d'ondes spécifiques ou d'une forme de rythme bêta. Les ondes gamma se rencontrent pourtant dans des états qualifiés de conscience active, comme le traitement cognitif attentif (par exemple, concentration sur un problème) ou la perception attentive. L'amplitude des ondes gamma, plus élevée que le rythme bêta, pourraient témoigner d'une synchronisation de groupes neuronaux conséquents, cohérente avec l'idée d'une conscience accrue ou d'un traitement cognitif ciblé.
Il existe bien sur d'autres rythmes (théta,delta,mu) et des sous-types des catégories présentées au dessus (alpha-variants).
On retrouve certain de ces rythmes dans nos résultats.
Notre expérience est particulièrement longue et laborieuse à installer. Du fait de ces contraintes et par manque de temps, nous avons fait passer uniquement deux participants dans la version finale de l'expérience.
Nous avons fait passé deux participants dans la version pré-test de notre expérience, mais par plusieurs erreurs de décalage d'information, les données sont inexploitables. De plus le protocole a évolué entre les deux phases de tests.
Nous n'avons pas encore pris le temps d'analyser les données neurophysiologiques que nous avons acquises lors du passage des expériences. Nous avons de premiers résultats sur les données comportementales que nous avons acquises.
Du fait du faible nombre de participants, nous ne ferons pas d'analyse interindividuelle mais seulement intra-individuelle tant pour l'analyse des marqueurs neurophysiologiques que pour l'analyse des données comportementales que nous avons. Nous possédons des données sur le temps mis par le participant pour réaliser un exercice, le nombre de fois qu'un participant a réinitialisé sa position au cours d'un exercice ainsi que le nombre de fois que le patient met en plein écran le point de vue objectif et combien de temps il passe au total à observer ce point de vue.
Notre premier participant n'a réussi aucun exercice. Le temps de réalisation de l'ensemble de ces exercices est donc de 60 secondes. Ces résultats montrent une première limite de notre expérience. Celle-ci est trop difficile et les participants peuvent parfois ne jamais réussir une tâche. Nos résultats saturent donc et nous ne pouvons pas faire de réelle analyse.
Notre second participant a réussi plusieurs exercices. Nous pouvons analyser les différences de temps de réalisation entre les exercices HW et exercices LW. Pour ce participant, la moyenne de temps de réalisation des 20 exercices HW était de 60,00s (il a échoué l'ensemble des exercices) et la moyenne de temps de réalisation des 20 exercices LW était de 51,19s.
Nous effectuons un test t de Welch pour comparer ces deux moyennes. D'après ce test, les moyennes sont très significativement différentes (p < 0.01). Nous en déduisons que les tâches à forte charge de travail sont donc bien plus difficile que les tâches à faible charge de travail.
Nous effectuons le même test entre les exercices à haut niveau de frustration et faible niveau de frustration. Le temps de réalisation d'un exercice hautement frustrant était en moyenne de 54.12s et de 55.89s pour un exercice faiblement frustrant. Les moyennes ne sont pas significativement différente d'après le test t de Welch (p = 0.49). Ce résultat permet de supposer que la différence de charge de travail entre condition hautement frustrante et condition faiblement frustrante sont négligeable.
Durant l'expérience, nous enregistrions le nombre de vérification faite par l'utilisateur ainsi que le nombre de réinitialisation faites, cependant, ces fonctionnalités n'étaient quasi pas utilisées par les participants. Sur l'ensemble de l'expérience, les participants testaient simplement la fonctionnalité et ne l'activaient presque jamais ensuite. Chacune des fonctionnalités n'est utilisée qu'une à deux fois dans l'expérience en moyenne. Nous ne pouvons pas utiliser cette mesure pour nos analyses.
Notre objectif est de créer un outil capable de détecter le niveau de frustration d'un individu au cours de l'apprentissage à l'aide de marqueurs neurophysiologique. Nous n'avons pas eu le temps d'analyser ces données afin de créer notre classifieur. Nous allons travailler avec notre tuteur Fabien Lotte cette semaine afin de développer ce classifieur. Nous allons certainement utiliser un algorithme de Machine à Vecteur de Support (SVM) pour développer ce classifieur. Nous développerons plus en détail cette partie lors de notre soutenance.
Notre objectif est de créer un protocole capable d'induire de la frustration dans le but d'identifier des marqueurs neurophysiologiques corrélés au sentiment de frustration au cours de l'apprentissage d'une tâche.
Nous avons construit notre protocole autour de la définition de la frustration lors d'une tâche d'apprentissage que nous avons créée.
Notre protocole possède des limites. Bien que nous ayons des conditions frustrantes et non-frustrantes, nous ne pouvons être certains que le participants soit bien fortement frustré ou faiblement frustré durant l'ensemble de la condition. Ceci est vrai d'autant plus que la durée de nos conditions est particulièrement longue. En effet, une condition dure près de 5 minutes. Le participant devient-il frustré dès les premières secondes après un changement de règles et le reste-t-il jusqu'à la fin de la session ? On peut envisager que ce niveau de frustration peut être très important puis diminuer, ou bien être relativement faible, devenir important en milieu de session et se réduire une fois le nouveau jeu de règle appris. Notre labellisation des fenêtres temporelles n'est pas aussi fine que nous le souhaitons. De plus, notre expérience est particulièrement longue, et nous nous demandons si nous risquons pas d'être impactés par des effets d'accumulation et de fatigue au cours de l'expérience. Nous avons souhaité minimiser ces problèmes en proposant des pauses d'une minute entre chaque session durant lesquelles nous invitions le participant à se détendre. Ces pauses permettaient de plus de réduire les interactions intersessions. L'état de frustration du participant risque moins de déborder sur une période à faible frustration grâce à cette pause. Nous ne pouvons garantir cependant qu'elle est suffisante.
De plus, quelques participants donnent pour raison principale de leurs échecs la qualité de la souris 3D, même s'ils remettent aussi en cause leurs propres compétences. Cependant, aucun participant n'a suspecté que notre but était de le frustrer. Les émotions ressenties par nos participants peuvent donc ne pas correspondre à la définition de la frustration que nous avons donnée. En effet, certains participants mettent en cause des facteurs externes pour expliquer leurs échecs. Nous pensons à quelques solutions pour limiter ce problème, comme laisser l'expérimentateur faire une démonstration de la souris 3D afin de prouver son bon fonctionnement ou utiliser une souris 3D à l'aspect moins vétuste que celle que nous avons utilisée. Nous pourrions aussi compléter nos résultats afin de rendre compte de ce phénomène en mesurant le locus de contrôle du participant. Le locus de contrôle est un concept défini par Rotter en 1954. D'après la théorie de Rotter, si un individu a une tendance à croire que ses réussites et échecs sont surtout dus à ces propres capacités, il possède un locus interne. Au contraire, si l'individu considère que ce sont des facteurs extérieurs qui déterminent ses réussites, alors il possède un locus externe. D'après cette théorie, le locus de contrôle est caractéristique d'une personne. Il varie peu entre différentes tâches ou au cours du temps. En vu de notre définition de la frustration dans l'apprentissage, on peut considérer que les personnes possédant un locus interne serait plus sujet à la frustration. Il pourrait être intéressant d'intégrer des tests mesurant le locus de contrôle, tel que l'IPC de Levenson, dans notre protocole expérimental. Nous pourrions ainsi identifier les participants qui ont eu le plus de chance d'avoir ressenti une frustration telle que nous l'avons définie au cours de l'expérience.
Nous insistons sur le fait que nous souhaitons créer un classifieur capable d'identifier la frustration sur une personne, et non trouver les corrélats neuronaux liés à la frustration pour l'ensemble des individus. L'objectif de ce TER est de créer un outil capable de tester et améliorer une STI. On entraine notre classifieur sur un individu avec notre protocole. Une fois notre classifieur calibré, l'individu peut tester différentes STI qui seront désormais capables d'identifier quand l'individu est frustré. Cela permettrait soit aux concepteurs d'identifier des moments charnières de leur STI afin qu'ils puissent concentrer leur travail sur ces moments, soit permettre aux STI de s'adapter au gré des émotions (dans notre étude,la frustation) du participant afin de lui proposer un apprentissage le plus efficace et agréable possible.
L’objectif de ce TER était tout d’abord d’en apprendre plus sur à la fois les BCI et les STI, qui nous tenaient particulièrement à cœur, ainsi que monter un protocole expérimentale.
Nous avons appris que construire celui-ci est une tâche extrêmement compliquée. Cela demande une capacité d’analyse très importante, se documenter sur le sujet et avoir un regard critique de l’existant. Cela représente énormément de travail compte tenu de la complexité du protocole souhaité. Nous avons passé énormément de temps à débattre sur le sujet, et chaque choix effectué pour notre protocole est justifié et réfléchi au mieux.
D'autre part, il semblerait que notre protocole induise bien de la frustration. Ces propos sont cependant à nuancer. En effet, les retours des personnes ayant passé l’expérience collent avec notre définition. Cependant, nous n’avons pas été en mesure de déterminer de différences entre les conditions frustrantes et non frustrantes uniquement avec les données comportementales sur l'individu étudié. Nous devons encore analyser les données neurophysiologiques que nous avons acquises pour déterminer si nous pouvons construire le classifieur que nous souhaitons créer.
Ainsi notre protocole ne peut pas être viabilisé en l’état, seulement il permet d’ouvrir la voie pour l’analyse de la frustration et permet une première approche de l’induction de la frustration dans une tâche d’apprentissage.
Nous nous sommes attaché à un sujet pointu que nous avons essayé d’analyser au mieux. Les conséquences que pourrait avoir une meilleure connaissance de la frustration sont importantes dans le cadre des BCI et des STI. C’est pourquoi il nous semble nécessaire de continuer la recherche dans ce domaine, et nous sommes fiers d’avoir pu contribuer, ne serait-ce que modestement, à ce domaine.
[1] Azcarraga, J.J., Ibanez, J.F., Lim, I.R., Lumanas, N. Personality Profile in Predicting Academic Emotion Based on Brainwaves and Mouse Behavior.
[2] Azcarraga J.J, Merlin Teodosia Suarez Predicting Academic Emotions Based on Brainwaves, Mouse Behaviour and Personality Profile
[3] Ryan Baker, Sidney K. D'Mello, Ma.Mercedes Better to be frustrated than bored : The incidence, persistence and impact of learners' cognitive-affective states during interactions with three different computer-base learning environments
[4] Burleson, W., Picard, R. Affective agents: Sustaining motivation to learn through failure and a state of stuck. In: Proceedings of the ITS Workshop of Social and Emotional Intelligence in Learning Environments, Maceio, Alagoas, Brazil (2004)
[5] Cristina Conati, Heather Maclaren Empirically building and evaluating a probabilistic model of user affect
[6] M. Christina Hove and Kevin J. Corcoran Educational Technologies: Impact on Learning and Frustration
[7] Camille Jeunet, Christian Muhl, Fabien Lotte. Design and Validation of a Mental and Social Stress Induction Protocol Towards Load-Invariant Physiology-Based Detection. International Conference on Physiological Computing Systems, Jan 2014, Lisbonne, Portugal.<hal-00879966>
[8] Ashish Kapoora, Winslow Burlesonc, Rosalind W. Picard Automatic prediction of frustration
[9] Chanmin Kim, Charles B. Hodges Effects of an emotion control treatment on academic emotions, motivation and achievement in an online mathematics course
[10] Nkambou, Roger; Bourdeau, Jacqueline; Mizoguchi, Riichiro, eds. (2010). Advances in Intelligent Tutoring Systems. Springer.
[11] Reinhard Pekrun, Thomas Goetz, Anne C. Frenzel, Petra Barchfeld, Raymond P. Perry Measuring emotions in students’ learning and performance: The Achievement Emotions Questionnaire (AEQ)
[12] Y. Renard, F. Lotte, G. Gibert, M. Congedo, E. Maby, V. Delannoy, O. Bertrand, A. Lécuyer, “OpenViBE: An Open-Source Software Platform to Design, Test and Use Brain-Computer Interfaces in Real and Virtual Environments”, Presence : teleoperators and virtual environments, vol. 19, no 1, 2010
[13] J Scheirer, R Ferandez, Rosaling W.Picard Frustrating the user on purpose : a step toward building an affective computer
Tout au long de ce TER, des réunions Skype ont été organisées (globalement une fois toutes les 3 semaines ). Lors de ces réunions les tâches étaient redistribuées en fonction de l'avancement de chacun. Un OneNote a été mis en place et le suivi a été facilité par des discussions via messagerie instantanée. Il y a eu énormément d'entre-aide au sein de ce groupe : il est donc très difficile de vraiment bien savoir qui a fait quoi en réalité.
On peut cependant dire que tout le monde a participé à la conception du protocole. Au niveau de la recherche documentaire, les articles sur les BCI et STI ont été analysés en grande partie par Paul et Mathieu. Les articles plus en lien avec la frustration et apprentissage l'ont été par François, Elias et Paul. Le design de l'expérience a été fait par toute l'équipe. Paul, Mathieu et Elias ont codé l'interface en elle-même. François s'est concentré sur la conception du questionnaire de fin d'expérience en se fondant sur l'AEQ de Pekrun. Le site Internet a été fait par François et Elias.
La rédaction du rapport s'est faite en parallèle avec tous les membres du groupe.
Nous tenons particulièrement à remercier nos tuteurs Camille Jeunet et Fabien Lotte. Ils ont été très présent pour nous aider en cas d'impasse ou de questions, ils ont pris de leur temps pour nous aider pendant les passations et nous remettre sur le chemin en cas de problème. Nous tenons aussi à remercier Maxime Daniel qui nous a aidé dans la création de l'interface entre Unity et OpenVibe.